生命活力 营养宝典(十八)自信应对男性更年期
从中年危机到重振雄风
人到中年,有些男性会精力大不如前、情绪起伏不定、睡眠质量下降、对夫妻生活的兴趣减退……这些可能不是简单的压力或衰老,而是男性更年期的信号。
忽视它,意味着我们可能要长期忍受各种不适。而读懂它,我们就能夺回健康的主动权,甚至活出比年轻时更好的状态。

男性也有更年期吗?
对男性更年期的误解与医学定义
在人们的普遍认知里,“更年期”几乎是女性的专属名词。然而,医学界早已确认,男性也会经历一个类似的时期。不过,它与女性更年期有着本质的区别。
实际上,医学界对男性更年期有一个更准确的医学术语——“迟发性性腺功能减退症”(Late-OnsetHypogonadism,LOH),也称“年龄相关性睾酮缺乏综合征”,特指中老年男性因睾酮水平下降并出现一系列临床症状的综合征(下文仍简称为男性更年期)。
“断崖”与“缓坡”:两性更年期的激素之别
女性更年期(围绝经期)的标志是卵巢功能在相对较短的时间内(几年)彻底衰竭,雌激素水平急剧下降,并伴随月经的永久停止,这是一个必然发生的生理事件。
男性更年期则是一个缓慢、渐进的过程。它主要是由于睾丸功能随年龄增长而部分减退,导致最主要的雄激素——睾酮(主要是游离睾酮)水平逐渐下降。

总的来说,女性更年期的激素曲线像从悬崖上跌落,变化剧烈而突然;而男性更年期的激素曲线更像下一个缓坡,坡度平缓,逐年递减。
每个男性都会经历更年期吗?
几乎所有的男性都会经历随年龄增长而出现的睾酮水平缓慢下降,一部分人会因这种下降而出现明显的临床症状,这种情况才被称为“男性更年期”。然而,还有部分男性可能终身没有明显症状,因为睾酮下降的速度和幅度因人而异。
男性更年期一般从40-55岁开始启动,但可能早至30岁、或晚至70岁才出现明显症状。这个过程可以持续10年至20年,甚至更长。它是一个漫长的“下坡路”,而非“断崖”,因此症状往往是悄无声息地出现,很容易被忽视或误认为是“压力大”或“只是老了”。

如何判断进入男性更年期?
1、症状清单:捕捉身体的信号
男性更年期的各种症状初期可能较为轻微又五花八门,因此不易被察觉,且容易被误读。根据《LOH诊疗专家共识(修订稿)》,男性更年期的症状具体表现如下:
性功能障碍
◆ 性欲减退和性活动减少,被认为是最常见的症状;
◆ 勃起功能障碍也很常见,表现为阴茎勃起困难、勃起硬度下降或勃起不持久、夜间勃起次数和勃起硬度下降等。
骨质疏松、肥胖和肌肉量减少
◆ 骨量减少和骨质疏松,骨折发生率明显增加;
◆ 体内脂肪增加,容易出现向心性肥胖(俗称“将军肚”、“啤酒肚”);
◆ 肌肉量减少、肌肉力量下降,导致自主生活能力下降。
情绪与认知方面症状
◆ 容易出现抑郁症状,情绪低落,容易激惹;
◆ 精力下降,容易疲倦和乏力;
◆ 容易失眠,出现睡眠障碍;
◆ 记忆力减退、注意力不集中;
◆ 智力和空间技巧活动降低(如学习新知识困难、方向感变差等)。
代谢综合征及其他
往往同时存在代谢综合征的多种表现,比如肥胖、高血压、血脂紊乱、糖代谢异常和胰岛素抵抗。有些还会可能出现潮热、阵汗、乳房发育和贫血等。
值得注意的是,这些症状虽不是男性更年期特有的症状,但会提示雄激素缺乏的可能性。若出现一项或同时出现多项上述症状时,应联想到有男性更年期的可能,建议进一步进行筛查。

2、自我筛查:中国人的AMS量表
男性可以进行“更年期”自查吗?答案是肯定的,男性可以根据相关量表大致判断自己是不是到了更年期。
目前国际上临床应用较多的2个筛查问卷,分别是老年男子症状量表(AMS)和老年男性雄激素缺乏自评量表(ADAM),而中国相关研究人员则出了更符合中国人群筛查的精简版AMS量表(cAMS),详见下表。



3、医学检查:测定睾酮水平
核心的检查是“总睾酮检测”(totaltestosterone,TT)和“游离睾酮检测”(freetestosterone,FT),前者一般通过血液采样测量,后者多根据已知的TT及其他指标折算出“血清计算的游离睾酮”(cFT)。
为了确保准确性,至少需要2次在早晨7点到9点之间进行空腹抽血,因为睾酮水平在清晨最高,并在一天中逐渐下降。目前国内外对血清T低下的切点值(即判断“阴性”还是“阳性”的临界值)尚无统一标准,但LOH专家共识建议中国人群T缺乏的切点值定为:
◆ 总睾酮检测TT<8.89nmol/L
◆ 血清计算的游离睾酮cFT<210pmol/L
研究显示,我国男性更年期患病率约为10%~20%,虽略低于西方人群,却可能只是冰山一角。现实中,大量男性正默默忍受各种不适,将其简单归咎于“年纪大了”或选择“男人就这样”、“忍忍就过去了”,从未主动寻求专业帮助。
更年期问题尤其集中体现在男性往往避而不谈的领域——性健康。受传统观念束缚,许多人对性知识保持沉默甚至回避,即便面临困扰也羞于启齿。然而,性功能变化恰恰是最难以忽视的信号,常常成为促使男性最终正视健康问题的关键转折。要科学应对,就必须打破沉默,首先理解什么是“性功能障碍”。
更年期的“风向标”:性功能障碍
男性性活动是一个复杂的生理心理过程,涉及性欲、勃起、高潮和射精四个环节。男性性功能障碍(MSD)通常指至少一项基本性功能出现异常,可分为性欲障碍、勃起功能障碍、性高潮障碍、射精障碍,其中前三种障碍与睾酮低下存在相关性。
性欲障碍
心理因素如抑郁、焦虑和人际关系问题常常是性欲低下的原因,而在男性更年期,它常与低睾酮水平直接相关,实际上并非“不行”,而是“不想”,缺乏内在的性冲动和动机。数据显示,将近一半的50岁以上男性正面临此困扰。

睾酮是男性性欲的关键调节因素,它在这个层面的主要作用,就是制造“想开车”的念头。它的水平高低,直接影响了男性产生性冲动和性渴望的难易程度和强烈程度。
高水平的睾酮,会让男性更频繁地、自发地产生性幻想和性冲动(晨勃也是其表现之一),也让男性更容易被性刺激所激发,就像一台灵敏的发动机,轻轻给油就有反应。它还会主动驱动男性去“寻求”性相关的活动和体验。
低睾酮则直接导致“发动机熄火”,男性自发产生的性念头和幻想减少,对性的兴趣也减少,从事性活动的频率就会降低。他们对性幻想、手淫、性活动都失去兴趣,甚至视觉、语言和触摸这类刺激都不足以激起兴趣。
因此,对于因睾酮低下而导致的性欲问题,科学提高恢复正常的睾酮水平,就如同为发动机更换新机油,只有恢复了最根本的“想开车”的念头,其他各方面的调理和努力才能发挥出最佳效果。

女性性功能障碍
女性更年期后,雌激素下降导致的阴道干涩和疼痛是女性性功能障碍的常见原因,而睾酮水平下降则是导致女性性欲减退的主要原因之一。夫妻双方同时步入更年期,可能会因彼此的性功能变化而产生误解,沟通尤为重要。

勃起功能障碍
勃起功能障碍(ED)是指男性不能持续获得和维持足够的阴茎勃起以完成满意的性生活,也称“阳痿”。ED是男性最常见的性功能障碍之一,据调查显示,我国40岁以上男性ED患病率为40.6%,其中40-49岁、50-59岁、60-69岁、70岁以上男性ED患病率分别为18.1%、23.6%、48.4%、81.6%。
阴茎勃起需要激素、血管、神经和心理四方面的完美配合:大脑产生性欲,神经传递信号,动脉血管扩张将血液快速注入阴茎海绵体,静脉血管同时收缩阻止血液回流,阴茎迅速胀大、变硬并挺伸,从而实现并维持勃起。
因此,血管、神经、内分泌、精神、心理等因素,都可能导致不同程度的勃起障碍。我们已经知道,睾酮缺乏会引起性欲下降并导致ED,然而,睾酮在引起阴茎勃起的NO/cGMP通路中也发挥着重要作用。
NO/cGMP通路的基本过程:一氧化氮合酶(NOS)在阴茎体中催化L-精氨酸,产生一氧化氮(NO),NO进入平滑肌细胞,将三磷酸鸟苷(GTP)转成环鸟苷磷酸(cGMP),cGMP引起海绵体平滑肌和血管舒张,启动阴茎勃起。
在这个过程中,雄激素(睾酮和双氢睾酮)可以维持NOS活性、促进NO合成,并有助于保持阴茎海绵体平滑肌和神经的健康,从而提高勃起功能。
与此同时,身体也有一个“刹车”机制——5型磷酸二酯酶(PDE5),以防止勃起持续过久。它会水解cGMP,使其浓度降低,抑制阴茎海绵体平滑肌松弛,勃起随之消退。这是一个正常的生理调节过程。

然而,如果阴茎中的cGMP太快被PDE5水解掉了,就无法实现或维持充分的勃起,从而导致阴茎提前疲软下来。口服PDE5抑制剂可以帮助维持cGMP浓度,从而延长勃起时间与硬度。
因此,更年期男性可以通过提升体内睾酮水平,使血清睾酮达到正常范围,从而改善勃起功能。部分人还会需要PDE5抑制剂的辅助,比如人们熟知的药物西地那非(俗称“伟哥”)或含有PDE5抑制成分的营养物质。
值得注意的是,勃起功能障碍也可能是心血管疾病的早期症状和危险信号。大约50%~70%的心脏病患者有ED。二者有共同的危险因素,血管内皮功能障碍是共同的病理基础。因此,如果勃起功能在血浆睾酮水平正常后却改善不佳,建议进一步检查心血管是否异常。

性高潮障碍
性高潮障碍是指在性活动中出现性高潮缺失、性高潮感觉减弱或性高潮延迟。在男性中,较低的睾酮水平可能是导致性高潮障碍的原因之一。
对于确诊为低睾酮的患者,恢复正常的睾酮水平,通常能有效改善高潮的敏感度和快感强度。这是因为睾酮在大脑的神经中枢和情绪调节中扮演重要角色,它能影响多巴胺、5-羟色胺等神经递质的活动。
性高潮=射精?
男性性高潮(快感)的主要表现是射精(排出精液),但高潮和射精是两个不同的过程,虽然它们几乎总是同时发生,但通过训练或某些疾病影响,两者可以分离。
充足的睾酮有助于确保整个神经化学系统功能良好,从而可能让高潮的强度和快感更加显著。低睾酮水平会降低性兴奋的峰值和削弱高潮的强度,如果睾酮过低,性高潮的过程很可能“就像打个喷嚏一样索然无味”或“射精的感觉还在,但那种畅快淋漓的快感几乎消失了”。

由上可知,睾酮作为男性最核心的激素,如同幕后的一位“总指挥”,深度参与并调控着从性欲产生、勃起、性高潮的多个关键环节。它的水平高低,直接决定了整个性反应系统的“基础性能”。接下来我们深入聚焦,全面了解睾酮——男性健康的核心密码。
读懂“睾酮”——男性活力的源泉
雄激素是一类激素的总称,而睾酮是其中活性最强、最重要的一种,约占雄激素的95%。它不仅仅是一种性激素,更像是驱动男性身心运转的“燃料”和“总指挥”,影响着从性功能到情绪、从肌肉力量到骨骼健康的方方面面。
男人是雄激素的“作品”
雄激素的生理作用贯穿于男性从胚胎发育到衰老的全部生理活动中。某种程度上可以说,男人是雄激素的“作品”。


睾酮来自哪里?
作为最重要的雄激素,男性的睾酮主要由睾丸间质细胞合成与分泌,但并非由睾丸独立完成,而是受一个精密的反馈系统调控,即下丘脑-垂体-睾丸轴(HPG轴,简称生殖轴)。

睾酮的3种形式
在血液中,大部分睾酮与血浆中的蛋白质结合,只有绝少部分处于“自由游离”状态,但正是它们真正决定了睾酮的生物活性强度。
1、游离睾酮FT(约占2%):可直接进入靶细胞发挥作用,具有生物活性。
2、与白蛋白结合(约占38%):结合较弱,需要时可快速解离,可视为具有潜在生物活性。
3、与SHBG结合(约占60%):与性激素结合球蛋白SHBG的结合非常强力,无法解离发挥作用。
游离睾酮和与白蛋白结合型睾酮又称为生物可利用睾酮(Bio-T),因为这些形式可以被身体利用。

睾酮如何发挥作用与代谢?
睾酮既可直接与雄激素受体结合、也可转化为双氢睾酮(DHT)或雌二醇(E2)来发挥生理作用。大部分睾酮会转化为无活性代谢产物,经肝脏处理,最终随尿液排出体外。

睾酮从20岁就开始下降
大约从20岁开始,男性睾酮产生每年平均下降1%-2%。大多数70多岁男性的血清睾酮水平往往比20多岁的男性低一半或更少,但不同男性之间的睾酮下降速度差异很大。

值得注意的是,生物可利用睾酮的下降速度更快,因为中老年男性随着增龄出现血清总睾酮下降、血清SHBG浓度升高,最终导致血清游离睾酮下降,其下降幅度要超过总睾酮。
不论年龄大小,睾酮水平低的男性都可能出现与衰老相关的某些特征,包括性欲降低、肌肉质量下降、腹部脂肪增加、骨质变薄易骨折(骨质疏松)、能量水平降低、思维减慢和血细胞计数低(贫血)。睾酮水平低也会增加冠状动脉疾病的风险和阿尔兹海默病的发病率。


除了年龄,还有什么会导致睾酮下降?
年龄增长是中老年男性出现睾酮水平降低的主要原因,其他病因和危险因素还包括精神心理因素、不良生活方式、疾病和药物的影响、环境与遗传因素、社会经济因素和文化教育水平等。
HPG轴功能异常
随着增龄和老龄化,下丘脑-垂体-睾丸轴功能出现异常,发出的GnRH节奏不准、分量不足,垂体分泌的LH变得频繁、杂乱且力量变弱,再加上老化的睾丸对LH的反应变差、生产效率低下,导致最终睾酮产量减少。
长期压力大或焦虑
长期的压力会导致身体过度激活HPA轴、产生过量的皮质醇(主要的“压力激素”),高水平皮质醇会在多个层面直接抑制HPG轴功能,导致或加剧睾酮水平的下降。

运动与身体活动不足
适度的运动可以提高睾酮水平。然而,过度训练尤其是高强度和长时间的无氧运动,可能会导致睾酮水平下降。久坐不动和缺乏运动也会影响睾酮的分泌。
睡眠质量差
睡眠时间不足(如少于5小时)或睡眠中断(如频繁夜醒),会显著抑制睾酮分泌。研究表明,连续一周睡眠不足5小时的男性,睾酮水平可下降10%-15%。
吸烟与饮酒
吸烟会影响血管内皮功能,影响睾酮的运输和代谢;酒精直接妨碍睾丸产生睾酮,在酒精的刺激下,肝脏会加快对睾酮的处理,睾酮被分解。
疾病与药物
内分泌疾病(如甲状腺功能异常)、慢性疾病(如糖尿病、心血管疾病和肥胖等)、某些药物或手术,都可能影响睾酮的合成和分泌、导致睾酮水平下降。
环境毒素
邻苯二甲酸酯、农药、双酚A(常见于塑料制品)、全氟烷基物质及其他环境激素,都可能干扰睾酮合成,并破坏雌激素与睾酮之间的平衡。

睾酮下降的趋势不可逆转,但并不代表我们只能坐以待毙。睾酮水平下降趋势缓慢,与年龄和身体状态等都有关系,保持正向态度、积极应对,就能有效降低男性更年期的发生及其对生活的影响。
睾酮补充治疗(TST)是治疗典型男性更年期的有效方法。它属于一个广义概念,指的是任何旨在提高体内睾酮水平的干预措施,包括药物治疗(睾酮替代治疗)、生活方式干预和自然疗法。其目标是将睾酮水平提升并维持在生理正常范围内,以缓解更年期症状。
睾酮替代治疗TRT:效力与风险并存
睾酮替代治疗(TRT)是使用外源性睾酮药物来直接补充体内缺乏的睾酮。它是TST的核心部分,虽然最有效、但也最具侵入性,必须在医生(通常是内分泌科或泌尿科医生)的指导和监控下进行。因为TRT存在多种潜在风险,包括:
◆ 睡眠呼吸暂停加重,这是一种潜在的严重睡眠障碍。
◆ 引起痤疮或其他皮肤反应。
◆ 刺激前列腺的非癌性生长(良性前列腺增生)和现有前列腺癌的生长。
◆ 乳房增大。
◆ 限制精子的产生或导致睾丸收缩。
◆ 刺激生成过多的红细胞,会增加形成血液凝块的风险。
◆ 可能会增大患心脏病的风险。


干预生活方式是治疗首选
在改善男性更年期症状时,尤其对于轻度症状或希望预防的人群,目前更推荐先尝试进行生活方式干预,帮助优化身体自身合成睾酮的功能,包括:
◆ 消除肥胖:脂肪组织会将睾酮转化为雌激素,减重可以提高睾酮水平。BMI超过30的人,尤其需要考虑减肥。
◆ 规律运动:力量训练(如深蹲、卧推、硬拉)是提升睾酮的“利器”。有氧运动(快走、游泳、骑行)每周150分钟以上,有益心血管健康,改善勃起。
◆ 压力管理:过度的工作压力、不和谐的家庭关系及其他各种压力都会加重更年期症状,建议重新审视工作方式、积极改善家庭关系(包括性生活、亲子关系等),并尽量避免其他压力的干扰。
◆ 充足睡眠:深度睡眠是睾酮分泌的关键时期,保证每晚7-9小时的高质量睡眠。
◆ 营养优化:确保摄入足够的锌、维生素D和健康脂肪,这些对睾酮合成至关重要。
◆ 维系亲密关系:与伴侣开放地交流感受和需求,性不仅仅是性交,拥抱、爱抚、亲吻同样重要,是维持亲密关系的关键。
◆ 投资兴趣:分配时间给到个人兴趣、丰富生活,症状可能向好的方向发展,也有助于减轻压力。
◆ 戒烟/适量饮酒:吸烟是ED的危险因素之一;饮酒可能影响导致男性更年期的高血压和糖尿病,应尽可能避免或适量饮用。
几乎人人都适用的大自然疗法
中华医学会提出,轻度症状者基本不需要治疗,单纯利用食物调节就可以获得很好的效果。严重者才应该在医生的指导下进行激素替代治疗。在进行药物治疗时,以食物调节作为辅助还可以收到事半功倍的效果。
保证摄入足够的锌、维生素D和健康脂肪的基础上,一些传统用于滋补的植物提取物得到了现代研究的关注,它们可能通过多种途径、用自然的方式温和支持身体功能。


达迷草
又名“达米阿那”(Damiana),是一种原产于墨西哥、中南美洲及加勒比海地区的小型灌木。它开着黄色的小花,芳香浓烈微苦,其干燥的叶片自古以来就被用作春药和滋补品,以泡茶、药酒等形式饮用。
流传几千年的玛雅“春药”
达迷草是男女皆宜的自然解决方案,又被誉为“爱情药水”和情绪提升剂,使用历史源远流长,可以追溯到中美洲的古老文明。玛雅人最早记载了达迷草的用途,他们将其用于提升性欲、治疗性无能和恢复精力。传统上,它也被用于治疗焦虑、抑郁等问题,人们相信它能平衡神经系统,带来一种温和的愉悦感和放松感。

19世纪末,达迷草被引入欧美地区,迅速成为一种流行的草药,其功效在不同西方国家的药典中得到了很好的证实:“治疗性衰弱”、“具有抗抑郁以及以性因素为主的焦虑性神经症”、“催情壮阳”。
达迷草如何改善男性更年期?
达迷草并非通过直接大量补充睾酮来发挥作用。现代研究认为,它主要通过以下3种协同机制来缓解男性更年期的各种症状:
1、激素:减少睾酮转化
人体内的芳香化酶水平会随年龄增长而逐渐升高,导致血清中的游离睾酮被大量转化为雌激素,男性雄激素大幅降低,更年期症状相继出现。
达迷草含有很多较高浓度的黄酮类化合物,可以干扰芳香化酶的催化活性或表达,其中金合欢素和松属素的抑制作用分别可达42.6%和50.5%,大幅抑制睾酮转化为雌二醇(雌激素),从而增加游离睾酮,帮助增加肌肉力量、减少体脂,并优化身体组成。

2、血管:提升勃起功能
通过提升游离睾酮水平,达迷草不仅能够增强性欲,还可以增加一氧化氮合酶(NOS)活性,促进一氧化氮(NO)合成,使三磷酸鸟苷(GTP)顺利转化为环磷酸鸟苷(cGMP),从而增加阴茎血管扩张、提升硬度,帮助改善勃起功能。
达迷草还可以通过抑制5型磷酸二酯酶(PDE-5)活性,减少环磷酸鸟苷(cGMP)的分解,增高细胞内cGMP浓度,增加阴茎动脉血流,使阴茎充血、膨胀,诱导阴茎勃起,同时抑制阴茎血管收缩,有效延长勃起时间。

3、神经递质:改善情绪/性愉悦
研究显示,达迷草可能对单胺类物质(主要指血清素、去甲肾上腺素和多巴胺)的再摄取存在抑制作用。简单来说,就是延长这类神经递质发挥作用的时间,温和调节情绪、增强性欲、抗焦虑。
同时,达迷草还能藉由抑制谷氨酸能神经传递,帮助打破抑郁的恶性循环,恢复机体对愉悦的感知能力(包括性愉悦)。两种作用机制双管齐下,带来持续性愉悦。

达迷草与“伟哥”的区别
达迷草的作用机制类似西地那非(俗称“伟哥”),但两者存在本质区别。如果将“伟哥”比作一个精准的开关——强力打开阴茎血管的“水龙头”,让血液迅速涌入、实现勃起,不会关心为什么不行——达迷草则更像一个“园丁”,它会多靶点调理整个身体系统,帮助性功能更自然地恢复健康。


研究还发现,达迷草对于性能力弱或无能的雄性对象,可以显著提高其射精成功率,并显著缩短了交配动作的潜伏期和射精后间隔,而对性能力强的雄性的交配行为没有显著影响。由此可见,达迷草是一种温和、安全的天然“壮阳”食物。
科学依据
2009年在印度尼西亚两家医院共同进行的一项临床研究显示,每天摄入600毫克达迷草提取物,可以显著改善受试者(均为轻度至中度ED患者,IIEF-5得分12-21)的勃起功能和性生活质量,其IIEF-5问卷和次要问卷的评估得分在4周内均有显著提升,8周进一步改善,且安全性良好。

在治疗前,患者IIEF-5问卷总分的平均值为16.73。治疗4周后随访时,其增加至19.56,提升了16.9%;治疗8周后再次增加至21.45,平均得分提升了28.2%。
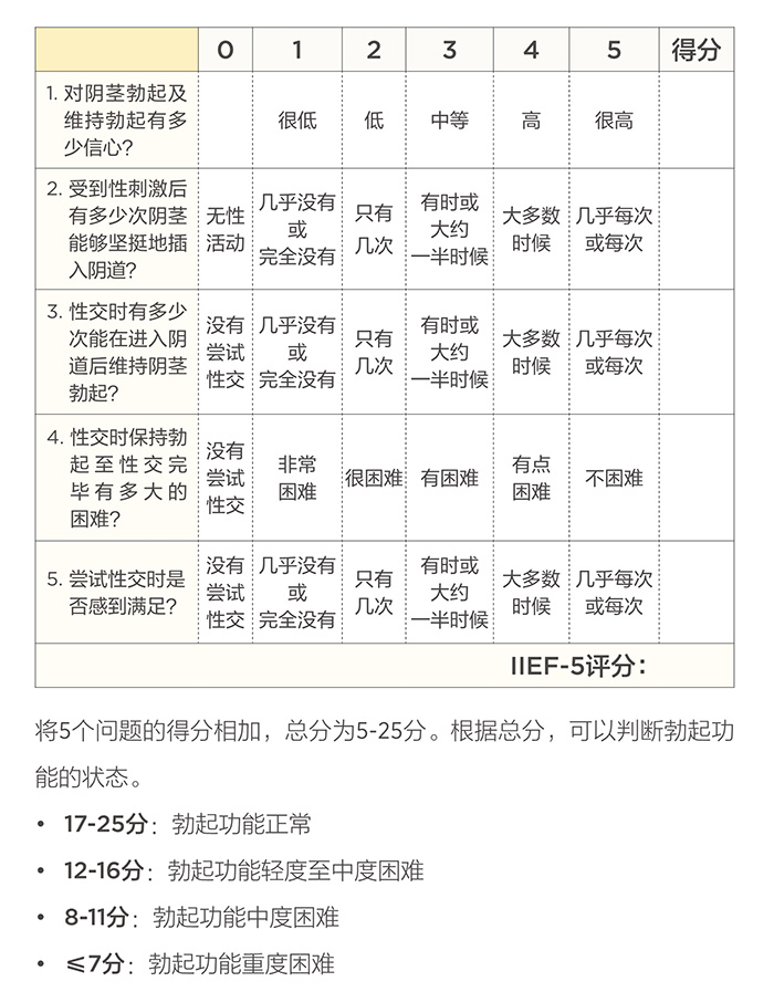
IIEF-5问卷
国际勃起功能问卷-5(IIEF-5)是ED诊断的重要工具之一,也是临床上最常用的版本。它专门用于快速筛查和评估勃起功能障碍(ED)的存在及其严重程度。患者根据过去6个月的性生活实际情况回答以下问题,选择适当评分。

在治疗前,患者次要问卷总分的平均值为29.79。治疗4周后随访时,其增加至35.32,改善已经很明显,平均得分提升18.6%;治疗8周后,平均得分再次增加至38.91,增加了30.6%。

次要问卷
本次研究采用的次要问卷涵盖了生活方式与性行为的关键要素,按程度得分1-5分,最低总分为9分,最高总分为45分,具体如下:

2021年德国的一项临床研究也发现,达迷草提取物对于女性性欲缺失或性唤起障碍症状具有改善作用。受试者均为经医生诊断为性欲缺失或丧失的女性患者,平均年龄在46岁左右,在连续8周服用达迷草提取物后,受试者的3个问卷评分均有明显改善:

◆ 女性性功能指数(FSFI,总分范围为2-36分)的总分从19.8分提高至24.9分,性欲望、性唤起、阴道润滑、性生活满意度及减少性疼痛5个领域的评分均有显著升高,表明达迷草可以明显改善女性性欲与性生活。
◆ 女性性困扰量表-修订版(FSDS-R,总分范围为0-52分)的总分平均值持续下降,从25.4显著降低至14.5,分数越低,代表与性相关的压力越小,显示出达迷草提取能够缓解受试者在性方面的压力。
◆ 慕尼黑生活质量维度列表(MLDL,总分范围为0-100分)的总分平均值也呈现出改善的趋势,从66.8提升到69.6,高分对应着高质量的生活,提示受试者的生活质量有所改善。

黑玛咖
又称玛卡(Maca),是一种原产于秘鲁安第斯山脉高原的十字花科植物,其可食用的部分是形似小萝卜的根茎,传统上作为一种粮食作物种植。当地印加人将其视为“安地斯山神赐的礼物”,还发现它可以增加体力、增强耐力,增强性功能,因而又有“秘鲁人参”和“南美人参”的美誉。
玛咖的保健功效
玛咖富含蛋白质、多糖、生物碱及主要活性成分玛咖酰胺和玛咖烯,受到越来越多的国际植物学专家和医药专家的关注和研究。美国太空总署将玛咖列为航天员执行任务的必备食粮,使其航天员能够保持体力、维持头脑清晰及反应能力。它也是韩日世界杯运动员指定营养品。
2011年,玛咖被中国卫生部批准为“新资源食品”,并在云南、西藏和新疆等地引种栽培成功。研究发现,玛咖具备如下功效:

为什么黑玛咖更珍贵?
玛咖根据颜色可分为黄色、红色和黑色等多种类型。黑玛咖是最为稀有和珍贵的一个品种。它并非转基因或人工着色,而是在特定的高海拔地区、特殊的土壤和气候条件下自然生长而成的深色玛咖。
传统上,黑玛咖被认为具有比普通玛咖更强大的能量和滋补功效,而现代研究也证实了这一点:黑玛咖的玛咖烯、玛咖酰胺的总的相对含量更高,约为黄玛咖的1.5倍;黑玛咖的抗氧化能力显著高于其他颜色的玛咖,自由基清除率是黄玛咖的1.7倍。而云南产区黑玛咖的玛咖酰胺含量更是远超其他产区,是秘鲁产区的1.5倍左右。



黑玛咖如何改善男性更年期?
相较睾酮替代疗法,黑玛咖的作用途径更为巧妙且安全,其核心在于通过对机体内部系统的天然调控来实现效果,主要包括以下途径:
1、激素:减轻压力抑制
黑玛咖富含独特的“适应原”化合物——玛咖酰胺,是典型的“适应原植物”。现代药理学研究表明,这类药用植物能够多靶点、多途径地网络状作用于人体,特别是下丘脑-垂体-肾上腺轴(HPA轴),帮助机体在应激状态下保持体内的稳态,从而达到抵抗来自于外界压力的作用。
HPA轴与下丘脑-垂体-性腺轴(HPG轴)在大脑中是紧密相连的。长期慢性压力会导致HPA轴功能紊乱,皮质醇持续偏高。高水平的皮质醇会抑制HPG轴的功能,从而抑制睾酮的生成,加剧更年期症状,如性欲减退、情绪低落等。

黑玛咖天然拥有的强抗压性能,能通过平衡HPA轴、降低皮质醇,为HPG轴恢复正常功能创造了有利环境,促使身体自身去自然、平衡地产生适量的睾酮,帮助提升游离睾酮水平,从根本上缓解男性更年期症状,这也是玛咖改善性功能和生育能力的核心。
2、抗疲劳:调节能量代谢
玛咖并非直接提供能量,而是通过激活能量代谢AMPK信号通路和强效抗氧化,来调节能量代谢、保护能量生产。
当细胞能量水平低时,可利用的能量(ATP)被消耗,会产生一种叫AMP的分子。AMP浓度升高是细胞“能量告急”的核心信号,会立刻激活AMPK(腺苷酸激活蛋白激酶)这个“代谢总开关”,对体内能量进行“开源节流”:一方面增强葡萄糖代谢,加速生成更多能量;另一方面抑制不必要的能量消耗过程,比如减少脂肪和胆固醇的合成。
黑玛咖中的活性成分能够模拟或促进细胞“能量告急”的信号,从而激活AMPK通路,增强细胞整体的能量生产效率,从根源上帮助增强精力、减少疲劳,并通过优化代谢来减少腹部脂肪、维持血糖水平,预防中年发福。
作为细胞的“能量工厂”,线粒体是产生ATP的主要场所,其副产物自由基(活性氧分子,ROS)则会反过来攻击线粒体,影响能量生成。黑玛咖富含多种强大的天然抗氧化剂,可以清除过多自由基,帮助减轻线粒体膜的氧化损伤,保障其高效、健康地工作,这直接有助于对抗疲劳感,提升整体精力。

3、血管:改善勃起功能
研究表明,玛卡酰胺能增强内皮型一氧化氮合酶(eNOS)的活性,这是存在于血管内壁中最重要的一种NOS,负责维持勃起的硬度和持续时间:eNOS激活越强,就能促进合成更多、更持久的NO,血管舒张更充分,阴茎勃起也就更坚挺。

精子细胞也可以从中获得抗氧保护,自由基是导致精子DNA碎片化、活力下降和形态异常的主要原因之一,研究表明,黑玛咖在提升精子数量与附睾精子活力方面效果最为显著,具有明确的生精功能优化作用。
科学依据
2009年一项随机双盲临床试验将50名轻度勃起功能障碍(ED)男性分为治疗组(服用玛咖)和安慰剂组。12周后,两组患者的ED症状均有改善,但玛咖组的勃起功能提升幅度显著高于安慰剂组。2010年一项的研究对既往4项临床试验进行荟萃分析,发现部分研究显示玛咖对男女两性的性功能具有改善作用。

2015年的一项双盲安慰剂对照研究,纳入了45名服用抗抑郁药或类抗抑郁药的女性受试者,分别每日服用玛咖或安慰剂。某些抗抑郁药会导致性欲减退、阴道干涩和性高潮障碍等副作用。经12周研究,玛咖组的性功能障碍(持续存在的性活动困难)发生率显著降低,表明玛咖或可缓解抗抑郁药物引发的女性性功能障碍。

2020年的一项12周研究显示,每日服用玛咖的受试者精液浓度较安慰剂组显著提升。另一项2015年的12周研究对20名男性每日给予玛咖或安慰剂,评估其对精液质量和激素水平的影响。12周后玛咖组精子浓度和运动能力(精子游动能力)有所改善。

2022年一项研究显示,60名受试者服用玛咖提取物或安慰剂4周后,两组疲劳指标均有所下降。其中45岁以下玛咖组受试者的抗疲劳效果尤为显著。研究者认为玛咖提取物对青年女性可能具有抗疲劳作用。2016年的另一项研究发现,每日服用黑玛咖的低海拔与高海拔居民,12周后的精力和情绪评分均优于安慰剂组。


牡蛎肽
牡蛎又称“海蛎子”、“蚝”,传统中医和现代医学都认为其具有“壮阳”之效,素有“根之源”的美誉。牡蛎补肾益精的功效在多本医术中均有记载,《名医别录》中记载牡蛎能“疗泻精”,《本草经疏》指出牡蛎能“敛涩精气”,《海药本草》指出牡蛎“主男子遗精”。
牡蛎肽是通过现代生物酶解技术,将牡蛎中的蛋白质大分子切割成小分子的低聚肽,平均分子量约为1000道尔顿。相较普通牡蛎,牡蛎肽不仅纯度更高、更易吸收,且生物活性更好。
牡蛎肽如何改善男性更年期?
作为一种备受关注的天然健康原料,牡蛎肽富含精氨酸、甘氨酸、牛磺酸及锌、硒元素等微量元素,已被科学研究证明能有效缓解男性更年期的症状。
1、激素:促进LH分泌
锌在人体免疫功能、生长发育、神经系统功能及蛋白质合成等方面不可或缺,其对维持正常的黄体生成素LH分泌和生殖系统功能至关重要,而牡蛎肽含有高含量的锌元素。
研究显示,小分子牡蛎肽可以提高血清中的睾酮、促黄体生成素LH和促卵泡激素FSH的含量,有助维持睾酮水平,有效提高精子活率、减少精子畸变率,改善性功能。
2、精氨酸:保障NO生成原料
牡蛎肽是精氨酸的极佳来源。精氨酸是人体合成NO的重要前体物质。补充牡蛎肽可以为身体提供合成NO的原料,有助于改善血管舒张功能,从而改善勃起功能。经研究证实,小分子牡蛎肽确实可以显著上升阴茎中NO浓度,改善勃起功能。
3、抗氧化:保护细胞(线粒体)
牡蛎肽中还含有牛磺酸、甘氨酸,这些物质都具有抗氧化能力,能有效清除体内的自由基,减轻氧化损伤,从而保护细胞(尤其是线粒体)的健康,有助于抵抗疲劳、提升整体能量水平和运动耐力。

研究发现,牡蛎肽还可以帮助减轻睾丸细胞的氧化应激、细胞凋亡和衰老。
科学依据
根据一项针对30-40岁男性的百人内部问卷显示,牡蛎肽具有缓解男性疲劳和改善性生活的作用,中、高剂量组效果更明显。其中高剂量组的缓解疲劳改善人数占80%、房事时长增加人数占88%、每周性生活次数增加的人数占68%、性欲增强人数占48%。


肉苁蓉
又名金笋、地精,是一种寄生在沙漠树木根部的珍稀寄生植物,主要生长于中国西北部的沙漠地区。国内著名的种植地有内蒙古阿拉善盟的腾格里沙漠,其出产的肉苁蓉获得了农业部批准的农产品地理标志登记保护,品质更有保障。
肉苁蓉具有极高的药用价值,含苯乙醇苷(如松果菊苷)、多糖、氨基酸等活性成分。其始载于《神农本草经》,被誉为“沙漠人参”,与人参、鹿茸一起被列为中国三大补药。《本草纲目》《日华子本草》记载,肉苁蓉可用于治疗肾阳虚衰、精血亏损、腰膝冷痛。它性质温和,补而不峻,故名“苁蓉”(从容之意)。2023年正式被列入药食同源物质目录。
科学依据
2018年《科学报告》(ScientificReports)上的一篇研究证明,松果菊苷是肉苁蓉抗生殖损伤的主要的活性物质,可显著提高精子的能动性、精子数量、精子活性并降低精子的畸形率,同时提高睾酮生成酶的表达,进而促进睾酮(T)、黄体生成激素(LH)的分泌,提升雄激素水平,还能有效抑制双酚A导致的氧化应激,缓解双酚A导致的雄性生殖损伤。

2012年的一项研究显示,肉苁蓉可以减轻血睾酮受高强度运动量的影响,并维持在正常生理水平。另一项2009年的研究发现,给药雷公藤多苷(GTW)的雌性受试对象受孕率呈下降趋势、雄性受试对象睾酮水平亦呈减低的变化趋势。在肉苁蓉干预后,给药组受孕率由15%上升到35%,停药组受孕率由10%上升到30%。可见,肉苁蓉可以改善药物对雄性生殖系统的抑制作用。

男性更年期不是生命的危机,而是一个提醒我们更加关注自身健康、重新定义生活方式的转折点。它呼吁我们从追求外在成就,更多地转向内在的平衡与安康。
理解它,是消除恐惧和误解的第一步。识别它,是开启积极管理的大门。面对它,则需要勇气和行动。通过科学的认知、积极的行动和必要的营养支持,我们完全可以将更年期转变为人生的“黄金期”,让人生的下半场充满活力、自信与满足!
了解更多美乐家信息:
联系我
微信:15515821217
手机:15515821217
地址:郑州市金水区紫荆山路1号紫荆山商务6层


